深浅模式
在浏览器输入 URL 回车之后发生了什么
当用户在浏览器中输入域名并按下回车键后,浏览器会执行一系列操作,包括:
- URL解析与校验: 浏览器首先解析输入的URL,确保其格式正确。
- DNS域名解析: 浏览器向DNS服务器请求解析域名,获取对应的IP地址。
- 建立TCP连接: 浏览器与服务器建立TCP连接,以便进行数据传输。
- 发送HTTP请求: 浏览器发送HTTP请求到服务器,请求访问指定的网页。
- 接收响应: 服务器处理请求并返回响应,浏览器解析这些响应以显示网页内容。
- 页面渲染: 浏览器解析HTML内容,构建渲染树,进行布局、重绘和合成,最终完成页面渲染。
一 URL解析
地址解析
首先判断你输入的是一个合法的 URL 还是一个待搜索的关键词,并且根据你输入的内容进行自动完成、字符编码等操作。
HSTS
由于安全隐患,会使用 HSTS 强制客户端使用 HTTPS 访问页面。
浏览器将 URL 拆解为结构:
| 部分 | 示例 |
|---|---|
| 协议 | http/https |
| 主机名 | example.com |
| 路径 | /index.html |
| 查询参数 | ?q=123 |
| 片段(锚点) | #section1 |

二 DNS 查询
为了连接服务器,浏览器需要知道 example.com 对应的 IP 地址。

- 浏览器缓存
浏览器会先检查是否在缓存中,没有则调用系统库函数进行查询。
- 操作系统缓存
操作系统也有自己的 DNS缓存,但在这之前,会向检查域名是否存在本地的 Hosts 文件里,没有则向 DNS 服务器发送查询请求。
- 路由器缓存
路由器也有自己的缓存。
- ISP DNS 缓存
ISP DNS 就是在客户端电脑上设置的首选 DNS 服务器,它们在大多数情况下都会有缓存。
根域名服务器查询
在前面所有步骤没有缓存的情况下,本地 DNS 服务器会将请求转发到互联网上的根域。
三 TCP 连接

- 应用层:发送 HTTP 请求 在前面的步骤我们已经得到服务器的 IP 地址,浏览器会开始构造一个 HTTP 报文,其中包括:
请求报头(Request Header):请求方法、目标地址、遵循的协议等等 请求主体(其他参数) 其中需要注意的点:
浏览器只能发送 GET、POST 方法,而打开网页使用的是 GET 方法 2. 传输层:TCP 传输报文 传输层会发起一条到达服务器的 TCP 连接,为了方便传输,会对数据进行分割(以报文段为单位),并标记编号,方便服务器接受时能够准确地还原报文信息。
在建立连接前,会先进行 TCP 三次握手。
关于 TCP/IP 三次握手,网上已经有很多段子和图片生动地描述了。 相关知识点: SYN 泛洪攻击
- 网络层:IP协议查询Mac地址 将数据段打包,并加入源及目标的IP地址,并且负责寻找传输路线。
判断目标地址是否与当前地址处于同一网络中,是的话直接根据 Mac 地址发送,否则使用路由表查找下一跳地址,以及使用 ARP 协议查询它的 Mac 地址。
注意:在 OSI 参考模型中 ARP 协议位于链路层,但在 TCP/IP 中,它位于网络层。
- 链路层:以太网协议 以太网协议
根据以太网协议将数据分为以“帧”为单位的数据包,每一帧分为两个部分:
标头:数据包的发送者、接受者、数据类型 数据:数据包具体内容 Mac 地址
以太网规定了连入网络的所有设备都必须具备“网卡”接口,数据包都是从一块网卡传递到另一块网卡,网卡的地址就是 Mac 地址。每一个 Mac 地址都是独一无二的,具备了一对一的能力。
广播
发送数据的方法很原始,直接把数据通过 ARP 协议,向本网络的所有机器发送,接收方根据标头信息与自身 Mac 地址比较,一致就接受,否则丢弃。
注意:接收方回应是单播。
四 服务器处理请求

HTTPD
最常见的 HTTPD 有 Linux 上常用的 Apache 和 Nginx,以及 Windows 上的 IIS。
它会监听得到的请求,然后开启一个子进程去处理这个请求。
处理请求
接受 TCP 报文后,会对连接进行处理,对HTTP协议进行解析(请求方法、域名、路径等),并且进行一些验证:
验证是否配置虚拟主机 验证虚拟主机是否接受此方法 验证该用户可以使用该方法(根据 IP 地址、身份信息等) 重定向
假如服务器配置了 HTTP 重定向,就会返回一个 301永久重定向响应,浏览器就会根据响应,重新发送 HTTP 请求(重新执行上面的过程)。
关于更多:详见这篇文章 URL 重写
然后会查看 URL 重写规则,如果请求的文件是真实存在的,比如图片、html、css、js文件等,则会直接把这个文件返回。
否则服务器会按照规则把请求重写到 一个 REST 风格的 URL 上。
然后根据动态语言的脚本,来决定调用什么类型的动态文件解释器来处理这个请求。
以 PHP 语言的 MVC 框架举例,它首先会初始化一些环境的参数,根据 URL 由上到下地去匹配路由,然后让路由所定义的方法去处理请求。
五 浏览器接受响应
浏览器接收到来自服务器的响应资源后,会对资源进行分析。
首先查看 Response header,根据不同状态码做不同的事(比如上面提到的重定向)。
如果响应资源进行了压缩(比如 gzip),还需要进行解压。
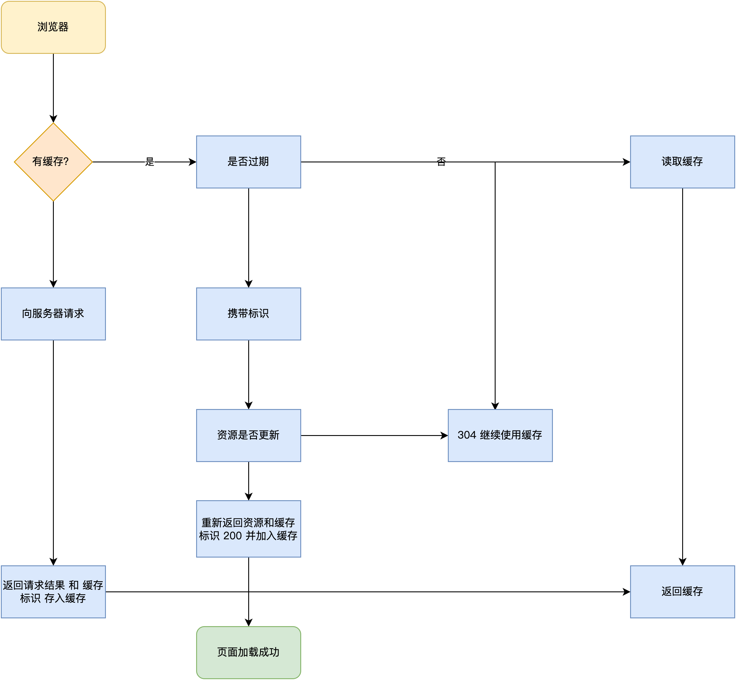
然后,对响应资源做缓存。
接下来,根据响应资源里的 MIME 类型去解析响应内容(比如 HTML、Image各有不同的解析方式)。
六 渲染页面
浏览器内核
| 内核 | 代表浏览器 |
|---|---|
| Blink | Chrome、Edge、Opera |
| WebKit | Safari |
| Gecko | Firefox |
不同的浏览器内核,渲染过程也不完全相同,但大致流程都差不多。

六 HTML 解析
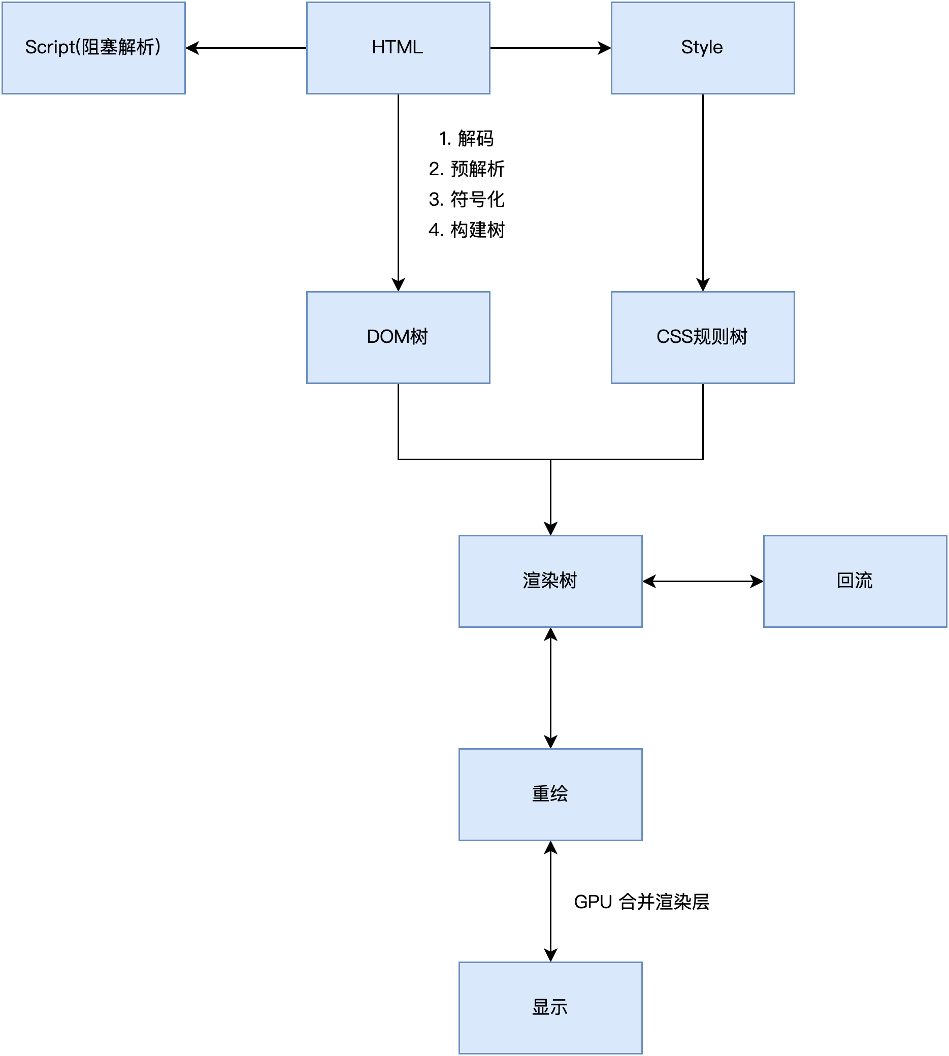
首先要知道浏览器解析是从上往下一行一行地解析的。
解析的过程可以分为四个步骤:
- 解码(encoding)
传输回来的其实都是一些二进制字节数据,浏览器需要根据文件指定编码(例如UTF-8)转换成字符串,也就是HTML 代码。
- 预解析(pre-parsing)
预解析做的事情是提前加载资源,减少处理时间,它会识别一些会请求资源的属性,比如img标签的src属性,并将这个请求加到请求队列中。
- 符号化(Tokenization)
符号化是词法分析的过程,将输入解析成符号,HTML 符号包括,开始标签、结束标签、属性名和属性值。
它通过一个状态机去识别符号的状态,比如遇到<,>状态都会产生变化。
- 构建树(tree construction)
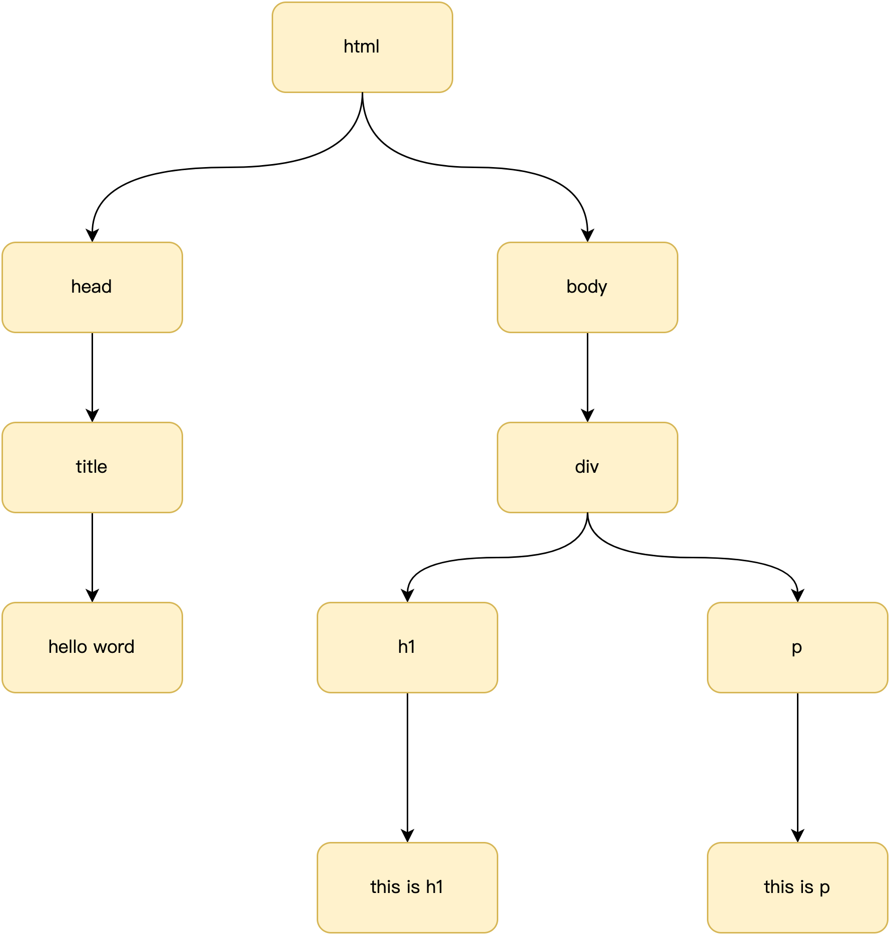
注意:符号化和构建树是并行操作的,也就是说只要解析到一个开始标签,就会创建一个 DOM 节点。 在上一步符号化中,解析器获得这些标记,然后以合适的方法创建DOM对象并把这些符号插入到DOM对象中。
html
<html>
<head>
<title>Web page parsing</title>
</head>
<body>
<div>
<h1>Web page parsing</h1>
<p>This is an example Web page.</p>
</div>
</body>
</html>
浏览器容错进制
你从来没有在浏览器看过类似"语法无效"的错误,这是因为浏览器去纠正错误的语法,然后继续工作。
事件
当整个解析的过程完成以后,浏览器会通过DOMContentLoaded事件来通知DOM解析完成。
CSS 解析
一旦浏览器下载了 CSS,CSS 解析器就会处理它遇到的任何 CSS,根据语法规范解析出所有的 CSS 并进行标记化,然后我们得到一个规则表。
CSS 匹配规则
在匹配一个节点对应的 CSS 规则时,是按照从右到左的顺序的,例如:div p { font-size :14px }会先寻找所有的p标签然后判断它的父元素是否为div。
所以我们写 CSS 时,尽量用 id 和 class,千万不要过度层叠。
渲染树
其实这就是一个 DOM 树和 CSS 规则树合并的过程。
注意:渲染树会忽略那些不需要渲染的节点,比如设置了display:none的节点。 计算
通过计算让任何尺寸值都减少到三个可能之一:auto、百分比、px,比如把rem转化为px。
级联
浏览器需要一种方法来确定哪些样式才真正需要应用到对应元素,所以它使用一个叫做specificity的公式,这个公式会通过:
标签名、class、id 是否内联样式 !important 然后得出一个权重值,取最高的那个。
渲染阻塞
当遇到一个script标签时,DOM 构建会被暂停,直至脚本完成执行,然后继续构建 DOM 树。
但如果 JS 依赖 CSS 样式,而它还没有被下载和构建时,浏览器就会延迟脚本执行,直至 CSS Rules 被构建。
所有我们知道:
CSS 会阻塞 JS 执行 JS 会阻塞后面的 DOM 解析 为了避免这种情况,应该以下原则:
CSS 资源排在 JavaScript 资源前面 JS 放在 HTML 最底部,也就是 </body> 前 另外,如果要改变阻塞模式,可以使用 defer 与 async,详见:这篇文章
布局与绘制
确定渲染树种所有节点的几何属性,比如:位置、大小等等,最后输入一个盒子模型,它能精准地捕获到每个元素在屏幕内的准确位置与大小。
然后遍历渲染树,调用渲染器的 paint() 方法在屏幕上显示其内容。
合并渲染层
把以上绘制的所有图片合并,最终输出一张图片。
回流与重绘
回流(reflow)
当浏览器发现某个部分发现变化影响了布局时,需要倒回去重新渲染,会从html标签开始递归往下,重新计算位置和大小。
reflow基本是无法避免的,因为当你滑动一下鼠标、resize 窗口,页面就会产生变化。
重绘(repaint)
改变了某个元素的背景色、文字颜色等等不会影响周围元素的位置变化时,就会发生重绘。
每次重绘后,浏览器还需要合并渲染层并输出到屏幕上。
回流的成本要比重绘高很多,所以我们应该尽量避免产生回流。
比如:
display:none 会触发回流,而 visibility:hidden 只会触发重绘。
七 JavaScript 编译执行

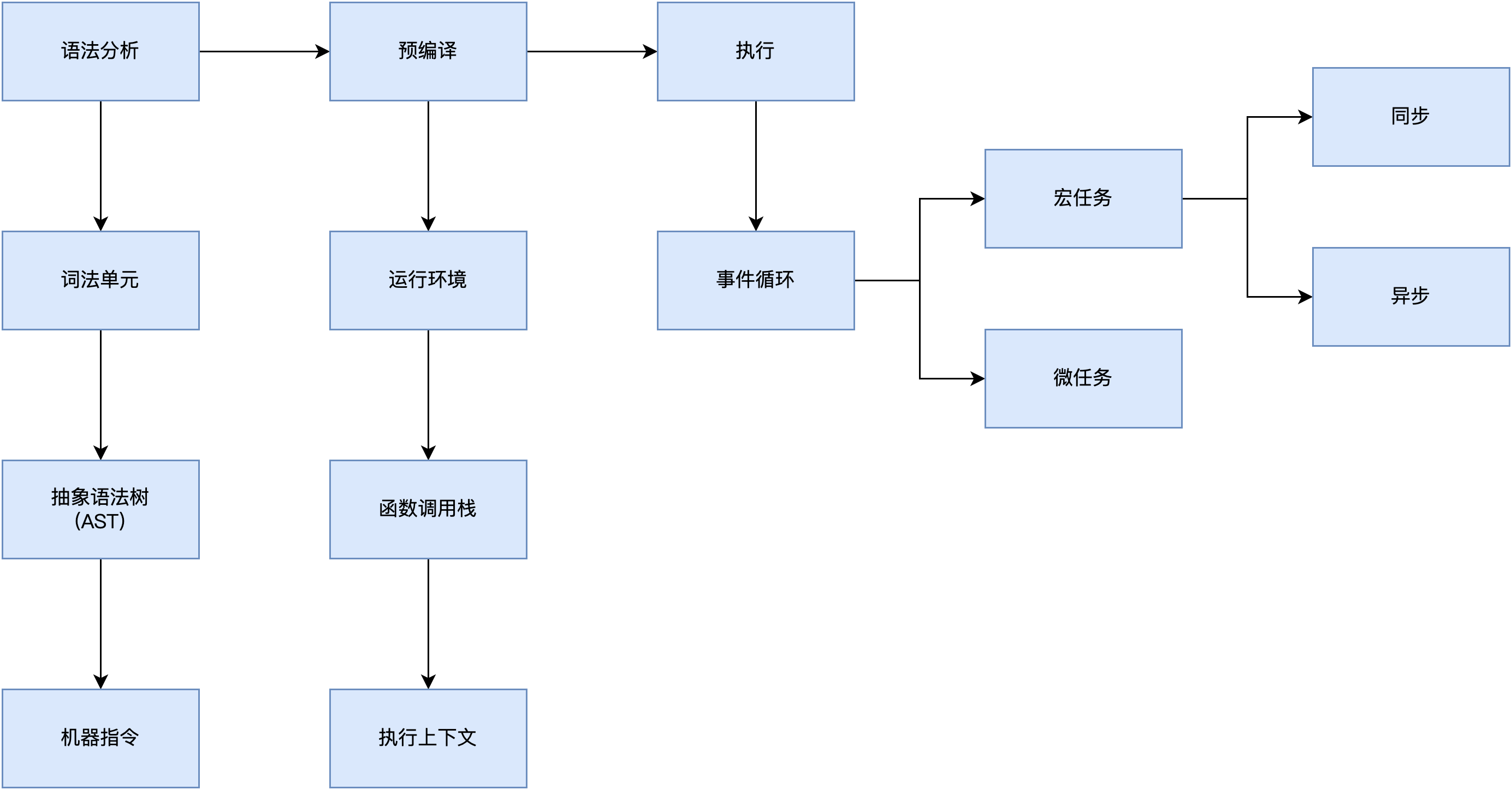
词法分析
JS 脚本加载完毕后,会首先进入语法分析阶段,它首先会分析代码块的语法是否正确,不正确则抛出“语法错误”,停止执行。
几个步骤:
分词,例如将var a = 2,,分成var、a、=、2这样的词法单元。 解析,将词法单元转换成抽象语法树(AST)。 代码生成,将抽象语法树转换成机器指令。
预编译
JS 有三种运行环境:
全局环境 函数环境 eval
每进入一个不同的运行环境都会创建一个对应的执行上下文,根据不同的上下文环境,形成一个函数调用栈,栈底永远是全局执行上下文,栈顶则永远是当前执行上下文。
创建执行上下文
创建执行上下文的过程中,主要做了以下三件事:
创建变量对象 参数、函数、变量
建立作用域链 确认当前执行环境是否能访问变量
确定 This 指向
执行
虽然 JS 是单线程的,但实际上参与工作的线程一共有四个:
JS 引擎线程:也叫 JS 内核,负责解析执行 JS 脚本程序的主线程,例如 V8 引擎
事件触发线程:属于浏览器内核线程,主要用于控制事件,例如鼠标、键盘等,当事件被触发时,就会把事件的处理函数推进事件队列,等待 JS 引擎线程执行
定时器触发线程:主要控制setInterval和setTimeout,用来计时,计时完毕后,则把定时器的处理函数推进事件队列中,等待 JS 引擎线程。
HTTP 异步请求线程:通过XMLHttpRequest连接后,通过浏览器新开的一个线程,监控readyState状态变更时,如果设置了该状态的回调函数,则将该状态的处理函数推进事件队列中,等待JS引擎线程执行。
宏任务
同步任务:按照顺序执行,只有前一个任务完成后,才能执行后一个任务
异步任务:不直接执行,只有满足触发条件时,相关的线程将该异步任务推进任务队列中,等待JS引擎主线程上的任务执行完毕时才开始执行,例如异步Ajax、DOM事件,setTimeout等。
微任务
微任务是ES6和Node环境下的,主要 API 有:Promise,process.nextTick。
微任务的执行在宏任务的同步任务之后,在异步任务之前。
js
console.log('1'); // 宏任务 同步
setTimeout(function() {
console.log('2'); // 宏任务 异步
})
new Promise(function(resolve) {
console.log('3'); // 宏任务 同步
resolve();
}).then(function() {
console.log('4') // 微任务
})
console.log('5') // 宏任务 同步留个作业 输出什么?
